设为首页  |  English  |  加入收藏

关键字

您的位置:集团首页 >> 新闻中心 >> 集团公告 >> 关于加强农民工工资支付工作的通知

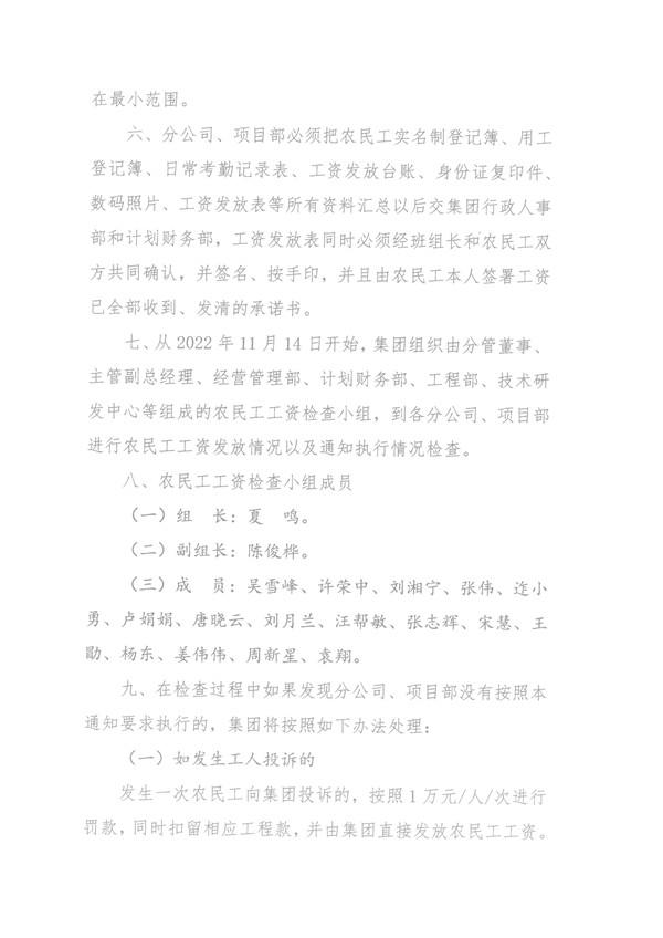
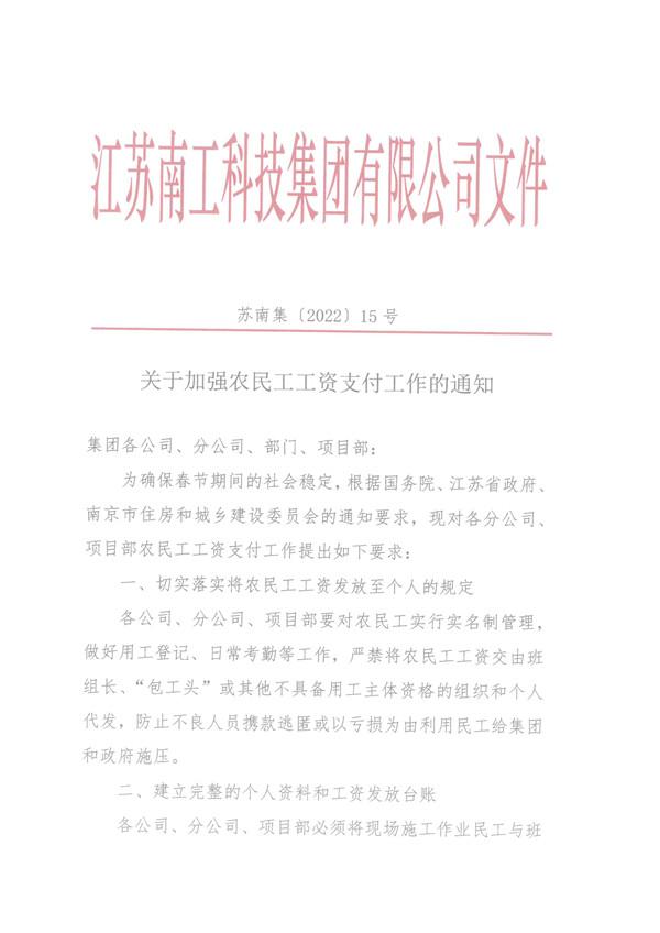
    关于加强农民工工资支付工作的通知

    2022-11-11 15:30:52

     

     

联系我们

  • 电话:025-86957888
  • 传真:025-86957885
  • 服务热线:400-6869-278
  • 网址:www.ngkjjt.com
  • 邮箱:jsngcx@163.com
  • 地址:南京市鼓楼区清江南路7号越洋国际商务中心22楼
?

江苏多多28科技集团有限公司

地址:南京市鼓楼区清江南路7号越洋国际商务中心22楼  邮编:210036

电话:025-86957888 86957881 传真:025-86957885 服务热线:400-6869-278

工业和信息化部 苏ICP备13051133号-1

苏公网安备 32010602010961号